Frequently Asked Questions
How do you program the MCP25050 chips on the CAN Bus Development Kit?
The MCP250XX family CAN I/O expanders (MCP25020 and MCP25050) used on the CCS CAN Bus Development Kit have special hardware and software needs when it comes to programming them.
Creating the HEX File:
CCS used the MCP250XX Programming Software 1.1.0 to create the .HEX files for the MCP25050s on the CCS Can Bus Development Kit. This software is provided by Microchip and is included with the Microchip MCP250XX CAN I/O Expanders Development Kit. It can also be downloaded from their website (search for MCP25050 on microchip.com, or look in their development tools section).
The MCP250XX Programming Software V1.1.0 allows you to specify the following configuration options:
- CAN Speed (Time Quanta, etc)
- CAN Identifier
- I/O Config (Input, Output, Analog)
- Special Triggers
The MCP250XX Programming Software V1.1.0 can then either export a .HEX file or program an MCP250XX directly if you have the Microchip MCP250XX CAN I/O Expanders Development Kit.
Programming the MCP250XX
CCS initially used the Microchip MCP250XX CAN I/O Expanders Development Kit for programming the MCP25050's on the CCS CAN Development kit. The Microchip MCP250XX CAN I/O Expanders Development Kit has a ZIF socket for an MCP250XX device, a parallel interface to the PC, and used the MCP250XX Programming Software V1.1.0.
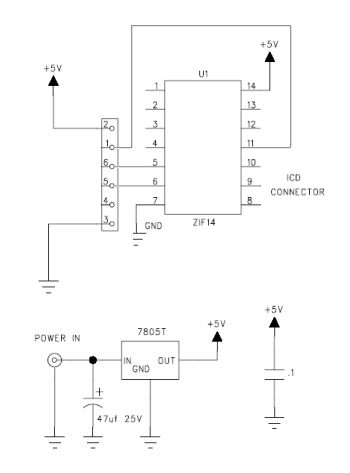
Now CCS uses a CCS Mach X to program the MCP25050. Unfortunately the original CCS Mach X (Mach X's with a white label) cannot provide enough programming power for the MCP25050, so an adapter has to be used to provide VDD to the MCP25050. The adapter has an ICD connection, and it's own power supply for VDD. The adapter uses VPP, B6 and B7 from the ICD. A similar adapter could also be used with a CCS ICD. Newer Mach X's (Mach X's with a black label) can program the MCP250XX chips by putting the MCP250XX in the ZIF socket provided by the CCS Mach X (so no adapter needed). As of this writing (Spring 2006) the newer Mach X are not yet available.
Here is the adapter CCS has created and used, which will work with any CCS ICD or CCS Mach X (if using the CCS ICD, you must goto the Advanced window and assign an MCP250XX device, since it cannot be detected):

If you do not own a CCS ICD, CCS Mach X (both needing a user made adapter) or a Microchip MCP250XX CAN I/O Expanders Development Kit then you may be able to use special CAN commands to the MCP250XX to program it's configuration. You will to read the datasheet for the MCP250XX for more help on this.
Note: The Microchip ICD, Microchip ICD2 or Microchip PICStart+ DO NOT support the MPC250XX. Perhaps the Microchip Promate ][ and Microchip PM3 MAY support the MCP250XX, we are not sure. You will have to contact Microchip for support.





